近日,美国《财富》杂志发布新一期世界500强排行榜。从数量上看,今年世界500强企业中,有129家来自中国,首次超过美国的121家,实现了历史性的突破。
其中,今年上榜的互联网相关公司共有7家,除新上榜的小米外,其余6家排名较去年均有提升,分别为来自中美两国的京东、阿里巴巴、腾讯、亚马逊、谷歌母公司Alphabet和Facebook,中国互联网公司占比达一半以上。
今年世界500强排行榜一共有25家新上榜和重新上榜公司,其中新上榜的中国公司有13家,占总数的一半以上。受媒体和大众关注较多的珠海格力电器股份有限公司和小米集团均为首次上榜。而成立9年的小米则是2019年世界500强中最年轻的公司。
PANews梳理发现,新上榜的13家中国企业中,有3家与区块链行业有密切联系,即小米、国家开发银行和格力,而全部上榜的129家企业中,共计49家不同领域的企业均有涉足区块链领域,相比去年增加了3家,意味着涉足区块链的企业今年均未“落榜”。

同时,在过去一年中,这些跻身世界500强的中国企业,在区块链领域的布局也在向纵深发展。
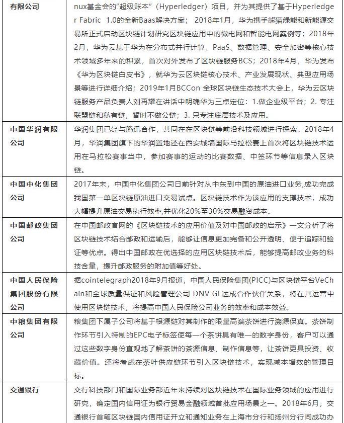
PANews盘点具体企业及应用如下:







文|Chyu编辑|Tong
BRC-20的疯狂大家已经见识过了,而ORC20是BRC20的升级版。此文手把手教你们体验暴富的技能1、ORC-20是什么?2、如何找ORC-20代币文本3、ORC-20铭文铸造教程详细步骤4、.
一路高歌猛进后,BRC-20走势开始疲软。对市场自身说,这只是一次短暂的Meme狂欢,还是未被Crypto世界真正理解的Magic?对投资者而言,这是绝佳的入场机会,还是筑底前的信号?5月12日.
注:原文来自@ChrisYicheng发布长推,MarsBit整理编译。Layer3(L3)和应用链解决方案的兴起为以太坊生态系统带来了新的可能性.
北京时间今日凌晨2点,美联储主席鲍威尔宣布将联邦基金利率下调25个基点至2%~2.25%,这是自比特币白皮书诞生以来,美联储首次降息。而这次降息,对于比特币等数字货币而言将是意义巨大的.
在这个信息爆炸的时代,除了官媒外,还有许多无良媒体、无章法的自媒体总是想方设法吸引人们眼球,群众企图听到真实的声音居然是件不容易的事情,假新闻的危害性也愈加显著.
IknowthatIknownothing——苏格拉底相信很多人都听说过零知识证明,但是只有极少数人听说过模拟,然而模拟是理解零知识的关键.