今年以来,Metaverse 的出现给予人们无限的想象力空间,人们可以在这里开发自己的灵感,比如创建社交平台、内容分享、游戏、虚拟城市等多维度、多元化的场景。
Mines of Dalarnia 首先从 GameFi 入手打通用户参与的门户入口,以 Play to earn 的模式延展多种不同的游戏路线,并逐步成为迈向 Metaverse 的重要载体。
广义来说,Metaverse (元宇宙)是一个由始终在线的虚拟环境组成的网络,在这个网络中,人们可以在操作虚拟化身的同时与与他人和数字化的物体之间进行交互,体验沉浸式虚拟现实、感受大型多人在线角色扮演游戏和网络的结合。
元宇宙也可以指的是一个共享的、持久的虚拟空间,可以想象为真实世界的数字化镜子,但在这里没有任何约束和限制。
Facebook 首席执行官马克·扎克伯格计划将 Facebook 转变为一个元宇宙公司的愿景,借用其中的一句对于 Meta 的描述「一个具体化的互联网,在那里,你不仅仅是浏览内容,而是身处其中。」
Mines of Dalarnia 就以元宇宙游戏作为切入点,由于元宇宙游戏仍处于早期阶段,所以可供玩家使用的资源有限,游戏体验也未得到全面优化。
在加密领域市场不断增长的背景下,不断增长的用户和资金从传统的 DeFi 和 NFT 市场逐渐流向 GameFi 领域,这种将金融机制进行游戏化的探索新方向,让用户不仅可以体验游戏的乐趣,同时也可以获取一定的收益,迅速成为市场的新一大热点。
据 DappRadar 统计,仅半年时间,加密游戏类应用的使用者增长了一百多倍,GameFi 日活跃钱包数涨幅 700%,融资市场中 GameFi 获得了数十亿美金的资金,同比增长十几倍。
在此背景下,Mines of Dalarnia 并不是从一个完全由用户生成的宇宙开始,而是从动作类挖矿游戏开始,并逐渐扩展为玩家的更多活动,如建造、土地出售、社交功能等,在 Mines of Dalarnia 的世界里,用户不仅可以碰撞出思维层面的火花,也可以为整个社区持续创造价值。

游戏市场用户数量和成交量,来源:DappRadar
Mines of Dalarnia 通过隐藏在简单和可爱的游戏人物背后,向玩家介绍了复杂但简化的金融机制,把乐趣和赚钱等所有东西都封装在 Mines of Dalarnia 的世界里。
Mines of Dalarnia 是一款动作冒险游戏,具有程序生成难度渐进的关卡。玩家挖出并组合各种游戏内物品 (例如 矿物、稀有遗物和文物),以提高他们的技能和装备来解开 Dalarnia 宇宙的秘密。在寻找 Dalarnia 世界的这些稀有资源的过程中,玩家需要探索不同的地形和打败挖矿过程中遇到的怪物。
来源:推特
Mines of Dalarnia 计划在游戏中融入独特的 NFT 游戏资产元素,是一个真正属于用户的游戏,游戏中的所有资产都是 NFT,可以在公开市场上出售和交易。
Mines of Dalarnia 的 Project Lead ,Manfred pack ?10 月做客CryptoJ AMA《「矿工」冒险新宇宙——Mines of Dalarnia 带你征服未知,开采稀有资源》时,针对 NFT 资产的具体作用、用户如何获得、是否可以交易等话题介绍如下:
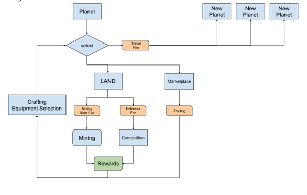
在 Mines of Dalarnia 游戏中,有三种不同的 NFT 类型。首先是玩家拥有的土地,可以出租用于采矿,这为土地所有者创造了不动产收入。
然后是玩家通过成功的采矿活动可获得的资源,这些资源可以用来制作新设备或改进现有装备,并可以在市场上交易。
最后但同样重要的是装备,它决定了玩家在不同地形类型和不同难度下采矿的属性和能力。装备 NFT 也可以在市场上进行交易。

Robo Canary 是 Mines of Dalarnia 矿工们最好的朋友,是一种 NFT 资产,它会跟随在用户身边并提醒玩家注意潜在的危险和敌人。随着游戏的深入,用户可以将它与材料一起发送到地面,以便清理背包中的空间。
Canary 同样也是一个辅助光源,它可以让你看到屏幕上比角色光源更远的东西,每只 Canary 都有它的专长,稀有度越高在游戏中就越「强大」。
Canary 有十种不同的类型,总量 20000 只,目前它们都「生活」在 BSC 链上,当游戏主网启动时,用户可以将 Canary 导入游戏中。
目前已经上线了币安?NFT 交易市场。

Mining Apes 由 ?10000 个 NFT 组成的限量版集?合,在以太坊区块链上发行,由算法生成,每只 Mining Apes 都是独一无二的。
每个 Mining Ape 都拥有独特的功能和装备组合,这取决于它们在 Mines of Dalarnia 开采的地形。与此同时,Mining Ape NFT 是一身份象征,可为 Dalarnia 社区内的矿主提供长期收益。
对 Mines of Dalarnia 来说,除了以游戏为入口接入元宇宙之外,还会在游戏中加入区块链以及代币激励,扩展在加密货币领域内放入发展,并接触到更广泛的游戏受众。此外,在具有强大的生态系统的支持下,通过不断更新的内容以及专注于游戏的社交和多人方面的新功能将增加游戏的可玩性,并保持社区的参与度。
庞大的用户基础
Mines of Dalarnia 优先考虑用户体验和游戏本身的可玩性,最近用户数量迎来了快速增长,它的定位是为大量加密和非加密世界的用户提供服务,目标受众是对区块链游戏和 「play to earn」元素感兴趣的各类玩家,目标是成为元宇宙游戏中的 Candy Crash。
Mines of Dalarnia 目前测试网用户超过 10 万名,链上交易超过 400 万笔。

除了上文中提到的与 Workinman Interactive 游戏工作室的合作之外,Mines of Dalarnia 也获得了很多其他合作伙伴和机构的支持。
Mines of Dalarnia 在 9 月宣布刚刚完成了 270 万美元的融资,以用于 Mines of Dalarnia 的发展和业务增长。本轮融资的著名投资机构包括 Crypto.com、Animoca Brands、Coin 98、Jump Capital、NGC、Impossible Finance、Kyros Ventures、ICO Drops、x21 Digital、Bitscale Ventures、CryptoJ、Sanctor Capital。
此外,还有 Animoca Brands 顾问 Yat Siu 和 Sebastien Borget,后者是 Sandbox Games 的创始人。
Mines of Dalarnia 游戏还获得了 Chromia 和币安品牌的支持,在 10 月底上线了币安第 23 期 Launchpool,同时也会增加与其他生态系统项目和传统品牌的合作将会更多。

?来源:minesofdalarnia.com
传统游戏开发背景加持
Mines of Dalarnia 由游戏工作室 Workinman Interactive 开发,拥有一支经验丰富的团队,Workinman Interactive 在游戏行业已经有 15 年的经验,与迪斯尼、雅达利、百事可乐等品牌合作。
Mines of Dalarnia 工作室成立于 2006 年。多年来,Workinman 创造了数百个应用程序和游戏,推动了移动、网络和娱乐行业的繁荣发展,随后在 2019 年开始探索区块链游戏,向数百万人提供游戏,团队也在不断探索和扩展当前的游戏玩法并提供高质量的游戏。

来源:workinman.com
Mines of Dalarnia 同时引入了 GameFi 领域火热的「Play to Earn」模式,也是游戏的核心亮点之一。
Play to Earn 作为游戏行业的一个里程碑事件,玩游戏不再仅仅是消费和为游戏公司贡献收入,也是玩家管理和赚钱的机会。
在 Mines of Dalarnia 中,用户可以通过三种玩游戏的方式来获取收益。首先,玩家可以成为土地所有者,并从其他矿工在游戏中赚取的收益中获得税收。
其次,通过积极玩游戏和提升游戏等级,用户可获得更强大的装备,然后可以在二级市场上出售。
最后,用户玩游戏的时候,他们可以获得经验以及收集资源(矿物和宝藏),这些资源也是 NFT 的形式,可以进行交易。
从另一方面看, Play to Earn 可能会吸引那些只为了一些短期利益的用户。为了减轻这种情况,Mines of Dalarnia 将添加激励用户长期参与游戏的功能,并致力于发展一个因为游戏有趣和吸引人而玩游戏的社区,这样在一段时间后,「Play to Earn」就会成为次要的动机。
玩家能够使用DAR在市场上购买和租用游戏中的资产。
DAR 是 Mines of Dalarnia 游戏中的默认货币,用户每次升级他们的工具或在游戏市场上进行交易时都会使用 DAR,工具或在游戏中的市场上进行交易时,都会使用 DAR。从这些活动中收集的 DAR 将被储存在社区储备中。
储存在社区储备中,代币持有者将共同决定 DAR 代币的使用情况:或者用于资助进一步发展。
DAR 代币的用途:可以用于资助进一步的游戏开发,或者被销毁,它也是市场上使用的货币,交易费用也以 DAR 收取,也可以收取交易费。
此外,游戏经济依赖于土地所有权与挖矿之间的关系进展。

来源:Litepaper
Mines of Dalarnia 是一款由玩家和代币持有人拥有的游戏。通过实施去中心化的治理结构,游戏中的机制和政策由代币持有人集体决定。例如,最大的土地所有者可以收取的最高与最低税率可以由代币持有者委员会决定。
DAR 代币持有人将能够对决定土地经济、矿工政策和游戏发展的其他组成部分的提案进行投票。
DAR 代币可以被质押,以产生回报,加速游戏进展,玩家可以通过玩游戏赚取经验值或质押 DAR 代币来提高等级。
与其他初始投资非常高的 P2E 游戏相比,Mines of Dalarnia 设计了一个人人都可以进入的免费场景。
同时,主游戏本身只需要一个采矿通道,这允许进入主要情节。玩家不一定要加入公会等才能开始游戏和赚钱。

Mines of Dalarnia 即将发布2.0 版本,在 2022 年 重点将围绕游戏的社交和元宇宙元素进行发展,目前正在为矿工建造一个空间站,当他们的挖矿活动不活跃的时时候,就可以享受游戏中的社交和建筑元素,Mines of Dalarnia 还计划添加多人元素,让玩家可以相互竞争。
此外路线图中还有更多的期待的亮点,Mines of Dalarnia 计划很快开始土地销售,团队也会为测试网玩家提供奖励,并且会增加更多游戏更新、视频、设计和动画、功能的分享。
Mines of Dalarnia 也在研究其他 GameFi 项目,评估推广该生态系统的机会。
Mines of Dalarnia 除了可以「Play to Earn」让用户获取收益之外,平衡玩家的「乐趣和经济」,并且正在为当前版本增加更多的游戏可玩性,扩大地块所有者群体,以及在主网上推出游戏。
Mines of Dalarnia 在元宇宙的发展框架下,会持续在 GameFi、SocialFi 和其他方面进行创新、发展和探索,同时增加对元宇宙底层的丰富和拓宽,增加对所覆盖的人群和场景的丰富程度,在 GameFi 技术的席卷下选好更有价值和意义的事情。
较好的开发环境、用户使用体验,以及治理代币奖励共同作用下,让Boba Network实现了TVL短期暴增。 Layer2项目Boba Network(珍珠奶茶),搅动了以太坊layer2的竞争格局。 截至11月29日,根据l2beat网站的统计数据,Boba Network的TVL(总锁仓价值)以13.0亿美金位居行业第二。
撰文:Zoe Zhang 2021 年 9 月 9 日, 区块链开放网络 aelf 宣布品牌升级:由单一的底层公链拓展升级为一个拥有包括 aelf 公链、aelf 预言机及各类 DeFi 协议在内的全场景穿透式生态。与此同时, aelf 还正式启动主网换币,迈出多链生态建设第一步。 aelf 为本次品牌升级准备良久。
注:这是深潮TechFlow将Youtube上Coin Bureau的视频进行了文字化,以便于大家更快更容易去阅读,我们希望读者能更理性去看待其内容。 Gala?Games旨在将一些秘密问题放在生态系统的首位。 一个新的游戏开始出现了。许多人想知道,哪些游戏会成功,而哪些又会在长期内失败。
随着区块链技术的发展与应用,随着加密货币市场再次燃起火焰,去中心化金融(DeFi)变得越来越普及,而去中心化交易平台也迎来了发展的历史性机遇,行业内的权威人士普遍认为去中心化交易所将是加密货币交易的未来。 当前去中心化交易平台的发展并不均衡,排名靠前的去中心化平台几乎全部聚集于以太坊公链生态。
NFT 一直是 2021 年加密市场持续关注的焦点。根据 CoinGecko 的数据,尽管加密货币市场最近遭遇了自 5 月 19 日之后的又一次大回调,但是 NFT 相关代币的市场总价值已经增长到了 256 亿美元。
ETH与BTC不同,它不仅是Proof of Work的区块链,同时也是一个虚拟机。 虚拟机意味着,ETH上不仅可以实现转账类的交易,还可以实现逻辑、条件或状态更复杂的交易。 例如,ETH上的交易可以是:当A的账户满足“N”且签名验证通过时,即可将其账户中的Token转移至B。