
这是科学代币工程博客系列的第3部分。在这篇博文中,我们将把迄今为止我们讨论过的所有内容放在一起,并尝试设想一个开放的科学社区会是什么样子。
请参阅第1部分和第2部分。
DAOrayaki|科学领域的代币工程所解决的问题
DAOrayaki|去中心化科学市场和利润共享
通过查看科学价值流,我们已经能够识出它的弱点并设计一个旨在解决这些问题的系统。顺便说一句,我们也一直在寻找一种方法来最大限度地创造新知识,并确保这些新知识的价值在相关人员之间得到正确分配。
去中心化社交协议Nostr账户总量突破500万,过去两周增长超65%:金色财经报道,据Nostr.Band数据显示,去中心化社交协议Nostr账户数已突破500万,本文撰写时达到5,441,105个,其中在主页设置个人简介的账户数接近95万。历史数据显示,Nostr账户总量于2月底超过300万,这意味着过去两周涨幅超过65%。[2023/3/17 13:10:35]

去中心化交易平台THORChain宣布多链Chaosnet即将启动:3月6日消息,去中心化交易平台THORChain表示,多链Chaosnet即将启动。[2021/3/6 18:20:40]
在前面的两篇文章中,我们基本上一直将知识视为私人物品,这实际上并不是一个完美的类比。知识的价值随着它的整合而增加。换句话说,除非被其他人采用,否则新的研究不会给世界带来太多价值。
那么我们如何增加对新知识的采用呢?
知识作为公共物品
一种合理的方法可能是激励公共研究,或那种产生公共知识资产且不属于特定的人的研究。例如,如果资金应该分配给一个有可能挽救数百万人生命的生物医学研究项目,那么任何相关方都不能有恶意行为,因此在一切都将成为公共物品的条件下,给这个项目更多的资金可能是一个更好的主意。
去中心化金融合约平台UMA开启Dapp挖矿计划:去中心化金融合约平台UMA表示,其YieldDollar流动性挖矿计划中代币奖励还有一半尚未使用,从北京时间1月4日7时开始,uLABS将把开发人员挖矿奖励的30%转变为DApp挖矿奖励,原本矿工的奖励不变。DApp挖矿可供部署白名单合同的任何开发人员使用,合同部署者可以奖励任何将客户吸引到mintsynth的DApp建设者。目前DeFi协议OpenDAO已创建了DApp挖矿界面,第一步将根据UMA协议推出由现实世界资产支持的稳定币,并将于1月4日之后开始收取挖矿奖励。
此外为方便理解,YieldDollar流动性挖矿计划的代币名称将改为例如YD-BTC及YD-ETH,YD为YieldDollar的缩写。YD-MAR资金池将于北京时间12月26日7时开启流动性挖矿,uUSD-DEC资金池的流动性挖矿将于12月29日7时结束,uUSD-DEC代币将于2021年1月1日失效。[2020/12/24 16:24:42]
回想第2部分和科学价值流的去中心化模型,由其社区管理的DAO金库可以被限制为资助公共研究项目,以最大限度地融入科学社区。这反过来又确保了开放科学生态系统的激励措施是一致的,从而不仅创造了一个公平的价值分配,而且也最大化了新创造的知识资产的效用。
声音 | 赵长鹏:中心化交易所和去中心化交易所之间不存在竞争:据ambcrypto报道,币安创始人赵长鹏在接受采访时表示,去中心化交易所和中心化交易所之间不存在竞争。一方面,由于高流动性、安全、交易便捷等因素,一部分人更偏向中心化交易所;另一方面,在社区中,用户对于去中心化交易所也有很大呼声,币安只是为不同的人提供不同的解决方案,币安总是让用户选择,让市场选择。[2019/1/25]

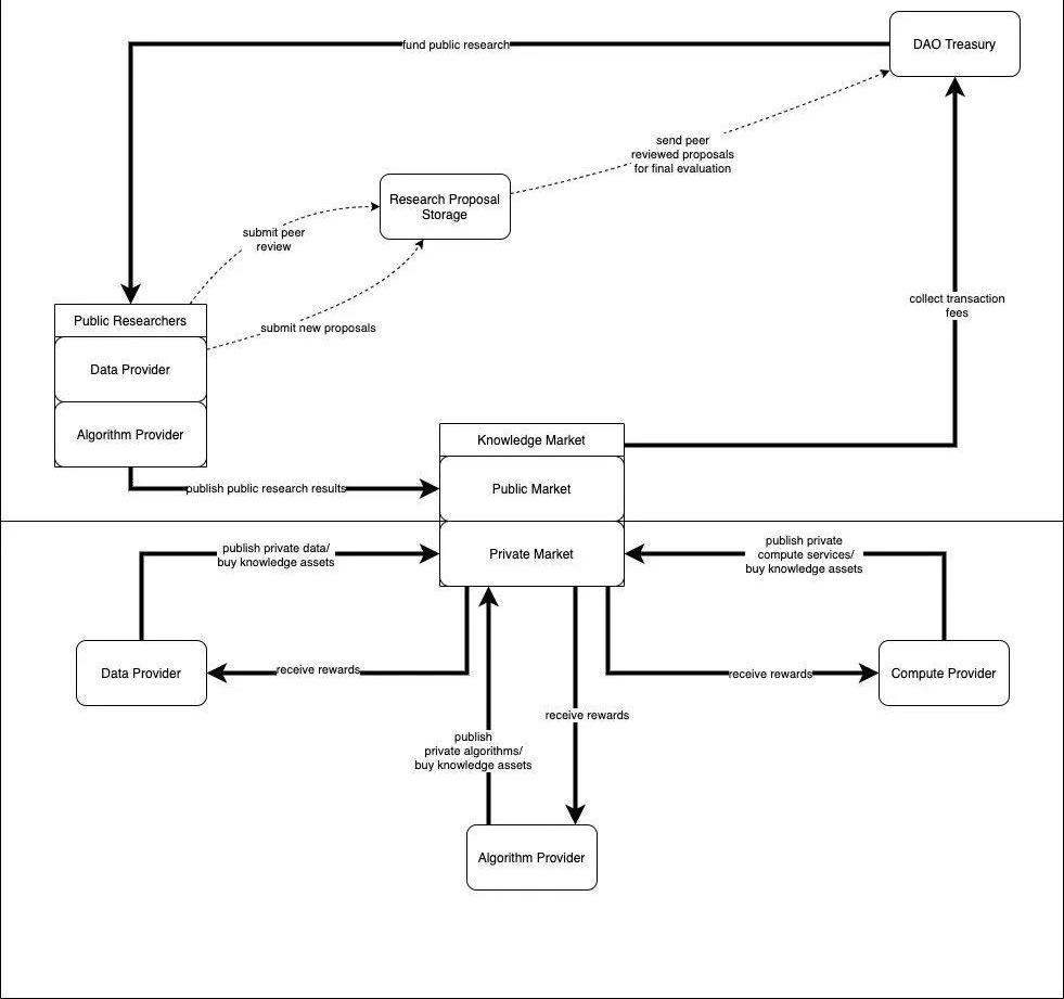
图1.公共资助和利润分享模型概要
图1显示了一个开放科学生态系统的可能模型,该模型将DAO的激励措施与公共研究资金相结合,但也利用了去中心化知识市场的有效性来释放私营部门以前隐藏的价值。顶部循环与第2部分中讨论的利润分享模型几乎相同,但这次它指定资金专门分配给公共研究项目。此外,我们根据不同类型的研究人员产生的知识资产来区分他们。
数据提供者是进行实验并收集数据的人。
算法提供者是使用数据创造新见解的人。
计算提供商是拥有大量数据的实体,他们参与市场以从该数据中获得奖励。
利润分享模式的全球潜力
这个模型建立在这样一种认识之上,即协作和数据共享不仅限于研究人员,而且可以扩展到私人研究公司、整个实验室和大学。这个概念在图1模型的下半部分中表示,其中私人实体利用去中心化知识市场来加速他们自己的研究。
如第2部分所述,科学价值流的范式转变需要时间和资源,但通过提供正确的激励措施,中心化机构可以释放其知识产权以前无法实现的价值。最重要的是,他们可以从公共研究部门或其他私营实体获取新的知识资源,从而大大加快研发速度。

简而言之,Web3模型能够以前所未有的规模进行协作,并将新知识快速整合到潜在的广泛领域,这两者都增加了科学产出,减少了对科学资助和知识传播的中介机构的需求,并整体增加了科学带给世界的价值。
结论
简而言之,科学生态现在是破碎的,但并非无法修复。Web3拥有我们需要的工具来建立一个更好的科学生态系统,这个生态系统对参与者是公平的,从长远来看是可持续的,最重要的是,它最好地利用科学的巨大潜力来创造一个更美好的世界。
Ori:现在是一个非常激动人心的时刻,有这么多的公告要公布,每个人都想知道Orca接下来会发生什么,所以我们想和你们直接谈谈接下来会发生什么。我专注于Orca的所有非技术方面,如战略和市场营销.
2022.1.31第103期 本期关键字 Fantom的TVL超过BSC;OpenSea一月交易额创新高;Twitter正扩大其加密团队;谷歌成立区块链部门;YouTube正在探索NFT功能;E.
技术进展 3月份的技术发展主要集中在支持管理工具上,包括节点委托质押系统、MinerConsole页面和节点管理页面。同时,RangersScan也在进行功能升级.
“NFT怎么赚钱?第一个你能想到的可能是在二级市场低买高卖,但是这并不容易。在这里分享在赚二级市场的差价之外,另外你能从NFT中赚钱的5种方法.
据官方消息,Ankr已成为波场联合储备的第四位成员和白名单机构,获得铸造波场去中心化算法稳定币USDD的权利.
场外交易占加密活动的很大一部分。在散户交易层面,大部分市场活动是通过交易所进行的。这是因为这些平台为交易者提供了一种简单而安全的方法,可以快速进出仓位,并具有充足的流动性和公平的点差.