数字人民币(Digital RMB ),是由中国人民银行发行的数字形式的法定货币,由指定运营机构参与运营并向公众兑换,与纸钞硬币等价,具有价值特征和法偿性。自2014年我国概念提出,再到数字人民币雏形确定,模型完善,迄今为止,数字人民币已有近7年的发展历史。2020年,数字人民币正式进入了其落地的快车道,在建行、农行短暂内测后,深圳、苏州、北京、成都、上海、长沙、海南等地相继开始大规模的数字人民币试点。
截至目前,全国数字人民币红包累计发放金额已超过2.69亿元,子钱包推送服务可支持包括美团骑车、滴滴出行、京东APP、京东金融、哔哩哔哩、善融商务、石化金融、星星充电等第三方平台场景,拓展试点场景超过5万个,覆盖生活缴费、餐饮服务、交通出行、购物消费、政务服务等领域。
2021年3月,中华人民共和国国民经济和社会发展第十四个五年规划和2035年远景目标纲要公布,纲要中明确提出,稳妥推进数字货币研发。健全市场化利率形成和传导机制,完善央行政策利率体系,更好发挥贷款市场报价利率基准作用。积极参与数据安全、数字货币、数字税等国际规则和数字技术标准制定。可以看出,数字人民币作为我国金融供给侧改革与国内支付系统产业变革的重要载体,已成为了我国经济金融体制发展创新的客观要求。
在顶层设计的驱动下,我国地方政府积极响应规划,大力推动央行数字货币的发展。而其中,以北京、上海、苏州、成都等地表现尤为亮眼,就目前而言,我国数字人民币的推广路径是以主要城市为中心,兼顾区域性发展战略,频次与范围向外不断加快及延伸,作为央行数字货币应用与推广的先行者,它们对于我国数字人民币应用现状与趋势走向有一定代表性。
从政策引导而言,试点城市在“四地一场景”(“4+1”)的试点安排下,均在十四五规划中纳入数字人民币,并在政府工作报告中将数字人民币列入了2021年重点任务清单,明确推进数字人民试点,但由于城市定位的不同,各地侧重点仍有差异。北京对于数字人民币在2021年的规划旨在推动数字金融体系构建,上海作为我国的开放金融中心,则更多是为持续推动金融开放,抵御系统性金融风险;深圳则更聚焦于要素市场化体制的构建,将数字货币作为是数据要素流动的重要载体之一,这与其承担社会主义先行示范区有较大关联。与三大城市相比,苏州与成都,分别被认为是长三角区域发展重点地区以及我国中部经济金融中心,则从金融与实体融合与金融科技创新能力两方面对数字人民币试点进行了要求。
五大城市2021年政府工作报告提及数字人民币

资料来源:公开信息
而从政策数量而言,深圳优势明显,据不完全统计,今年以来,深圳共发布5条市级层面的政策推动数字人民币应用,除了在工作报告、十四五规划外,先后在《深圳市人民政府关于加快智慧城市和数字政府建设的若干意见》、《深圳市数字经济产业创新发展实施方案(2021—2023年)》以及《关于支持罗湖区黄金金融发展的若干措施》中提及数字货币。上海、苏州名列第二,推出了3条政策,除了工作报告与规划外,分别在《关于加快建设上海国际消费中心城市持续促进消费扩容提质的若干措施》与《苏州市推进新型基础设施建设行动方案(2020—2022 年)》引导数字人民币试点。而北京与成都,则相对于其他城市,相关市级政策发布较少,目前仅在2021年工作报告与十四五规划中有所涉及。

试点现状:因地制宜,各地侧重点不一
从应用看,五大城市均通过数字人民币红包这一具有中国特色的惠民方式进行推广,截止至今,五大城市共发放总额逾2.3亿的数字人民币红包,数字人民币的版图不断扩张。

资料来源:公开信息整理
深圳:率先展开试点,政务领域表现亮眼
深圳是全国率先展开数字人民币试点的城市,其试点以区域模式开展,人群更为多样,应用场景较多集中于餐饮、零售、生活缴费等日常高频支付领域,其试点较为完整的展示了数字人民币使用的主要支付流程,为后续试点奠定了一定技术与公共认知基础。
截止至今,深圳已发放数字人民币红包6000万,应用场景已开始逐步向政务、医疗、教育、交通、消费等全域试点,数字人民币收支系统覆盖率大幅度提升,据悉,目前深圳已完成数字人民币系统改造的商户有3万多家。
此外,政务方向是深圳市数字人民币发展的重点应用领域之一,除了福田区实现对公所有区级预算单位100%开通了对公的数字人民币钱包,中国人民银行深圳中心支行也推动试点使用数字人民币发放“稳企业保就业”专项资金,进一步促进财政资金直达企业,截至2021年3月末,累计发放1110项专项资金,发放金额1.96亿元。而从运营机构角度,工、农、中、建、交行、邮储六家试点银行均已全部参与其中。
苏州:聚焦技术突破,侧重区域协同发展
苏州市数字货币底层技术研发、硬件设备研发、应用场景测试、支付结算等领域贡献明显,在早在2020年5月,苏州曾在曾披露相城区区级机关和企事业单位、工资的50%交通补贴。而在两轮试点中,苏州相对于首个城市深圳,不仅在覆盖人群、发放额度、应用场景上体现出更大、更多、更广的特点,并完成了2个首次,分别为首次使用碰一碰支付方式,并完成了双离线支付,首次引入京东线上场景,并在子钱包中可触及到美团单车、滴滴出行、善融商务、bilibili等用途,其2月与北京同时发放的方式完成了数字人民币并发性能的压力测试,实现了更高的效率要求。

同时,苏州、上海联合举办“五五购物节”,支持苏州购物上海退、上海购物苏州退,实现沪苏两地数字人民币消费场景共享。而在近日,苏州宣布道交通5号线所有车站自动售票机均将支持数字人民币扫支付购票,并计划在未来苏州轨道交通1到5号线及s1线全线均将开通线上线下多场景数字人民币购票支付,扩展至多城互通。
可看出,苏州着重数字人民币技术研发与突破,而其路径的扩张更多贴合当下苏沪同城化以及长三角一体化的发展背景。
北京:围绕冬奥会场景,区域特征明显
北京在数字人民币的试点主要集中于冬奥会场景,两次试点人群、场景、金额递进明显,在首次试点中,仅在王府井商圈指定类商户与京东线上商城可进行消费,而到第二次,则更多聚焦北京冬奥食、住、行、游、购、娱、信等场景,在北京多个核心商业区开展数字人民币消费体验,使用门槛日益降低。值得关注的是,在试点中,数字人民币硬钱包和可穿戴设备芯片钱包首次在北京落地使用,智能手套、智能手表、徽章等多款可穿戴设备钱包亮相2022年冬奥会官方特许商品旗舰店,而工行在也在北京上线了支持数字人民币存取现的ATM机,体现更强的包容性。

与苏州类似,近日,北京轨道交通开启全路网数字人民币支付渠道刷闸乘车体验测试,可在北京轨道交通已有24条运营线路及4条市郊铁路范围内,通过亿通行App参与数字人民币支付刷闸乘车体验测试。
目前,北京数字人民币试点仍以朝阳区、东城区为主,以近日新开启的“京彩”活动为例,朝阳区共有847家商户参与本次活动,占全市44%,居各区首位。
成都:关注普惠金融,助推西部金融中心建设
成都数字人民币红包以发放金额4000万成为了全国单次发放金额最大的城市,参与活动商户共11000余户,分为五大类:一是集中商圈,包括春熙路、锦里、宽窄巷子等商圈部分餐饮、零售、书店;二是特色餐饮;三是商超连锁;四是特色场景,比如使用数字人民币体验“夜游锦江”等;五是京东消费,覆盖商家范围层次性递进明显,更接“地气”。而在日前,成都市宣布数字人民币公共交通试点测试活动启动,使用范围为成都市行政区域内支持天府通乘车码的地铁、公交线路以及美团单车,也为全国首次主题为公共交通出行的数字人民币试点活动。
可以看出,与其他城市数字人民币红包有所不同,成都试点突出数字货币小额高频交易和普惠金融特性,不仅率先开展全国数字人民币大范围交通出行试点,同时在“天府通”中兼容可视卡式硬钱包支付方式,增加支付方式的多样性,而且在除本市内外,成都还在邛崃市率先打造全国首个数字人民币城乡融合先行先试示范区,实现乡村数字人民币服务在建制村全覆盖,将数字人民币工作的触角延伸到最基层。

可看出,成都市数字人民币是以特色旅游景区及商圈、公共交通等集中消费场景建设为主,金融包容性更高,后续将通过拓展试点的深度和广度,助推西部金融中心建设。
上海:路径明确,围绕重点商圈拓展试点商户
上海市是第二批开放城市,相对于本次对比的其他城市而言,数字人民币钱包试点较晚,但实际上,今年1月,上海交通大学医学院附属同仁医院员工食堂率先实现数字人民币可视卡硬钱包支付,而2月,可支持数字人民币支付的自动售货机也现身上海部分地铁站。
值得关注的是,上海试点的运营机构在工农中建交和邮储银行的基础之上,增加了网商银行,白名单试点用户可用支付宝直接支付,尽管仍处于小范围试点,但此举意味着数字人民币钱包已开始与互联网支付平台进行合作打通主流支付接口,通过主流支付流量的引入,后续将覆盖更多的试点人群,是数字人民币试点的又一突破。

目前,上海数字人民币试点着重围绕重点商圈拓展试点商户,南京路、淮海中路-新天地、豫园、小陆家嘴、徐家汇、北外滩及虹桥国际开放枢纽核心区等重点商圈试点商户已完成数字人民币受理终端集中改造,涵盖百货商超、餐饮酒店、旅游景点、自动售货、生活服务、居家出行、影院剧场等民生消费领域。
后续趋势:延续政府工作报告,十四五规划窥见一斑
就当下而言,五地均贴合2021年的工作报告对数字人民币进行差异化的场景试点,并取得了优异的成绩。数字人民币在五地相继试点之后,经历了一城试行到多城并行,从支付在线到离线成交,从线下场景逐步延伸至线上,在传统金融机构、互联网机构、零售商商户与个人用户合力共建下,完成了技术的稳步突破与设备的不断创新,奠定了数字人民币转账、支付、充值等主要流程的使用基础,实现了公共教育的有效实践,数字人民币生态初步构建成型。
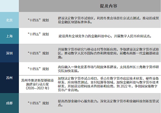
而五地的下一步动作,根据各地的十四五规划可窥见一斑,北京、上海与成都仍是延续2021工作报告中的方向,北京利用冬奥会场景建设法定货币试验区,但后续或将可能涉及到跨境的数字人民币使用,推动贸易金融领域区块链标准的形成;上海以金融科技建设为中心开展数字人民币试点,推动金融开放改革;成都则专注于西部金融中心的建设,后续将更为注重数字人民币服务范围的延伸,以点带面带动整个西部金融基础设施的提升。
深圳作为粤港澳大湾区与先行示范区的双重定位,需具备一定的前瞻性,数字人民币后续将以湾区为支点,重点推动数字货币的跨境使用,在跨境支付基础设施、汇率兑换互认机制、技术安全保障等多环节发力,目前,香港已经开始进行数字人民币的跨境技术测试。
值得注意的是,苏州对数字人民币在未来2年规划中进行了较为详细的重点描述,重点在数字货币底层技术研发、硬件设备研发、应用场景测试、支付结算等领域,加快金融科技与数字货币技术研发,开展前沿密码技术的创新和应用,到 2022 年,争创国家级数字货币产业高地,而在十四五中,可看出,苏州最终或将以数字人民币为切入点,在金融设施端进行供需改革,从而在长三角一体化要素市场中发挥重要作用。
五地对于数字人民币未来规划

资料来源:各大政府网
以上通过、试点情况、政策动向等维度对上述五大数字人民币试点城市进行了简单的比较,但总体来说,各地均依据不同的城市定位以及城市发展情况,对于数字人民币采取了因地制宜的推广策略,以不同的抓手与重点推动数字人民币融入城市的、经济、生活,不仅为数字货币发行和业务运行框架、关键技术、发行流通奠定了基础,也为数字人民币公共认知加强创造了有利环境。
除以上五大城市外,长沙、雄安新区、西安、三亚、青岛、大连等地也纷纷传出数字人民币试点新动态,数字人民币“10+1”格局凸显。海南、青岛、大连等地均启动了数字人民币的景区购票应用场景;长沙也已释出数字人民币红包4000万,进入到第二轮试点阶段;而雄安新区也于7月开始数字人民币红包兑换行动。
可看出,尽管试点策略不一,但伴随着各地试点如火如荼的推进,数字人民币渐行渐近已是事实。而对于数字人民币试点的下一步,我国或将更多侧重于生态与监管层面,不断拓宽试点城市与应用场景,在全国打造数字化人民币生态系统,提升系统安全性和可靠性,并围绕其流通使用的法律和监管体系开展更深层次探索工作。
参考资料:
01区块链:1.1亿、877万:从六轮红包试点看数字人民币进程;
澎湃新闻:上海将发放35万份数字人民币红包,运营机构新增网商银行;
界面新闻:网商银行正式参与数字人民币公测,支付宝对部分用户开通数字人民币模块;
中国证券网:多地开启新一轮数字人民币试点;
各大政府网站、其他新闻网等公开资料。
作者:尹宁
出品:陀螺研究院
本轮牛市中加密货币的狂欢在5月份达到了巅峰,当时最引人关注的无疑是各种Meme代币,无数新用户涌入造成各种山寨币狂涨。除了吸引人的图标及各种表情包之外,以“动物园”为代表的Meme代币成功的关键因素是因为看起来低廉的价格。SHIB社区创造了一句简单但有效的口号“Eat zero”,即去零运动。
全球各国加密市场份额争夺赛逐渐成型,其中部分国家也已成为加密监管友好的典范。 瑞士俨然已经成为欧洲加密市场的中心,而新加坡则在亚洲的金融科技领域占据主导地位。曾经的排头兵—爱沙尼亚和马耳他却在逐渐失去自己的领先地位,许多加密公司发现越来越难以融入当地的监管框架。 多年来,监管机构一直以敌意、疑惑和抵抗的态度对待加密货币市场。但最近,情况正在发生变化。
DeFi去中心化金融已经在慢慢演变成为一种接近主流的投资形式。2021年以太坊上DeFi的锁仓金额最高就达到了450亿美元,与2020年3月同期的5.5亿美元相比,一年内最高涨幅超过8000%。
在系列前一篇文章给出了学术界对比特币价格决定因素、比特币是否具备黄金属性以及是否应当配置比特币作为投资组合后。 本篇文章将带大家了解一下新的内容: 学者研究比特币是否具有风险对冲效应、地缘以及宏观因素对比特币价格的影响、比特币价格的预测因子。
2021年第一季度人气飙升,非同质化代币 (NFT) 出圈,不同产业的名人、运动员、音乐家、艺术家涌入这个空间,对这个新生的生态系统带来诸多创意可能性。 但就在NFT现象出现的同时,随着行情的走低,NFT热潮降温。数字资产跟踪网站Nonfungible报告称,自5月以来,NFT市场销售额暴跌95%。
头条 ▌以太坊交易费用跌至2020年3月以来的最低水平 加密市场研究公司Coin Metrics今天的一份报告表示,以太坊交易费用跌至2020年3月以来的最低水平,随着网络拥堵的缓解,以太坊交易费用有所下降,目前在 15-30 gwei 范围内。