以太坊合并是备受期待的升级,它将见证该区块链从工作量证明过渡到权益证明,被誉为加密货币行业历史上最大的升级之一,并将开启以太坊作为现代和环保区块链的新纪元。与普遍的看法相反,合并并不是以太坊的最终升级,创始人VitalikButerin详述的多年路线图详细说明了令人兴奋的革命性计划,使以太坊成为下一代互联网的支柱。

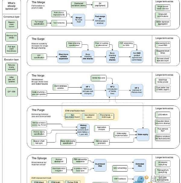
几天前,在巴黎举行的年度以太坊会议EthCC上,Vitalik发表了45分钟的演讲,详细介绍了以太坊的长期愿景以及合并后的发展。令人惊讶的是,他指出,他认为以太坊在合并后只会完成55%,这意味着以太坊还不到最终状态的一半。在去年12月发布的路线图中,他详细介绍了五个不同的目标:Merge、Surge、Verge、Purge、Splurge。这些目标将帮助以太坊达到其最终状态。让我们来看看这些目标,以及它们为何如此重要。

以太坊路线图上的第一项是合并,它正在进行中。如前所述,合并标志着从工作量证明到权益证明的转变,这将使区块链的能源效率提高99.97%,并为其他升级铺平道路。有了环保的区块链,更多具有ESG意识的公司和投资者将会放心地使用以太坊,这将增加采用率和使用率。此外,升级将降低以太坊的发行率,以太坊极有可能成为通缩资产。据推测,合并的日期是9月19日,这意味着我们距离这一重大事件只有两个月的时间了。区块链从来没有改变过它的共识机制,合并被描述为在飞行中改变飞机的引擎。尽管十分困难,开发人员还是取得了很大的进步,似乎有可能成功过渡。
下一项Surge,旨在通过分片技术带来大规模的可扩展性改进。分片本质上是一种将一个区块链分解成几个不同的互连链的方法,每个链都有自己的吞吐量。其允许更高的吞吐量,再加上第2层Rollup,可以帮助以太坊扩展到理论上每秒处理100,000个交易。根据以太坊网站的说法,分片应该会在2023年的某个时间出现,是合并后的下一次升级。随着可扩展性问题的解决,以太坊将能够直接与替代的第一层竞争,其价值主张将显着增加。

下一个升级Verge,在没有技术背景的情况下可能是最难理解的。基本上,它将引入VerkleTree,这将减少对节点的存储需求,从而带来更多的去中心化和可扩展性。对存储的要求非常小,以至于可以在没有任何硬盘驱动器空间的情况下运行以太坊节点。
Purge与Verge类似,有助于提高效率并减少节点的存储需求。如今,以太坊验证者需要下载从2014年开始的整个区块链历史,这占用了TB的空间。Purge希望改变这一点,以便客户不需要持有超过一年的存储空间。据Vitalik称,可能允许节点在智能手机上运行。
Splurge是一系列杂项升级,为了确保在处理完前四个阶段后网络平稳运行,将有助于改善以太坊的整体体验,为开发人员创造更多机会来创建有趣的账户管理系统。
如果以太坊的发展目标得以实现,将有助于巩固区块链作为主要智能合约平台的地位。这一路线图可能需要数年时间才能完全完成,而且在此过程中肯定会有其他变化和不可预见的升级。尽管如此,这种对协议未来的令人兴奋的展望应该会让人对以太坊的愿景感到兴奋。
来源:金色财经
游戏被称为世界第八大艺术,存于我们生活中已久。相信看这篇文章的人,没有一个是没玩过游戏的,即使你没有玩过大型网游,那么连连看,扫雷也一定玩过.
随着市场开始显示出复苏的迹象,许多新的加密货币和一些旧的加密货币都在攀升。目前最流行的加密货币是BICO、MDT、Synthetix、FTM、MATIC和(LUNC)TerraClassic.
本周美联储将举行议息会议,彭博经济研究院的四位经济学家认为,加息75个基点达到了正确的平衡。加密市场近日上攻受阻,市场观望情绪浓厚,比特币后市预计维持震荡.
1.金色观察丨交易员:为什么我不认为市场已经触底加密基金交易员、DeFi专家bryptobricks近日在社交媒体发文,从链上数据和宏观趋势分析认为加密市场还没有触底.
原文标题:《TheCaseforSNXtogobacktoATHs》原文作者:SecretSalsa原文编译:0x9F、0x214,BlockBeats 介绍 就像任何其他OGDeFi项目一样.
芝加哥期权交易所的波动率指数显示,在美联储本周三预期加息之前投资者没有焦虑,比特币仍下跌比推终端数据显示,截止发稿时,比特币价格为21,858美元,在过去24小时内下跌3.79%.